About
Creative Services
E-Learning Samples
Process
The Buzz
Connect
Jennifer Grimes  |  Nektar Design
About
Creative Services
E-Learning Samples
Process
The Buzz
Connect

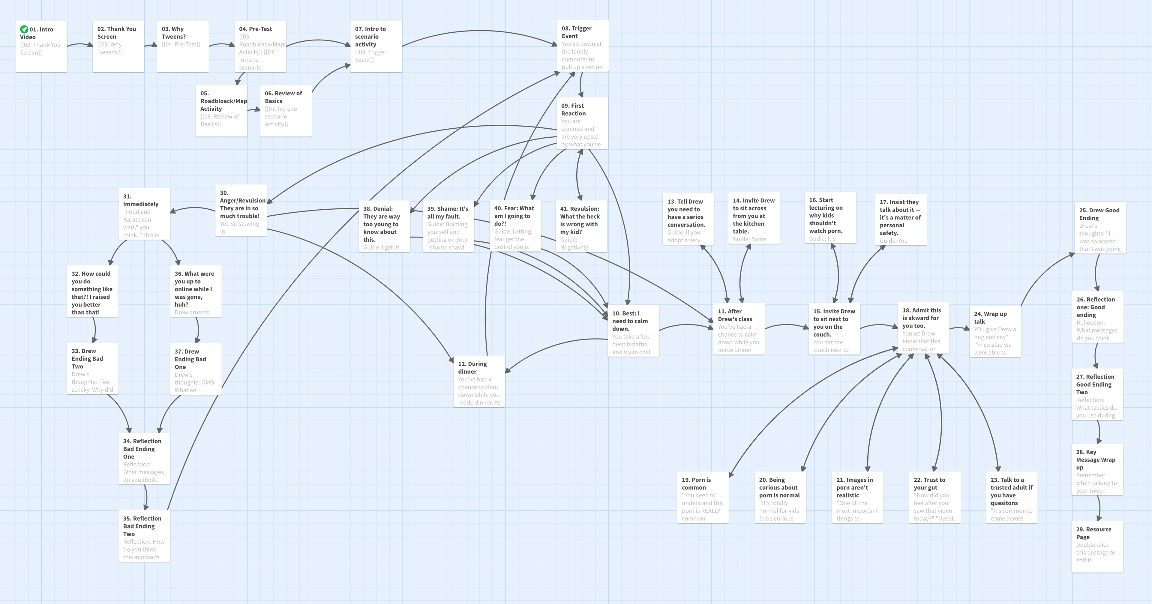
Scripting & Storyboarding

Nektar Design partners with SMEs to develop learning experiences that solve business problems.

You may also like

Environmental Graphics
Digital Signage
E-Learning Design & Development
Corporate Communications
Job Aids
Event Graphics
Brand Development
Instructor-Led Training Support
Employee Communications
Digital Design & Infographics
↑Back to Top
hello@nektar-design.com | +1 216 262 2401 | © 2025 Nektar Design LLC. All Rights Reserved

Nektar Design values your privacy. We use third party cookies to analyze website traffic. By clicking "Accept" you consent to our use of cookies. Accept Decline